






垃圾分类是一种环保工作。合理的垃圾分类可以更好的进行垃圾无害化处理,不浪费可循环材料。所以,垃圾分类是人们必须重视的事情。003010这个手机APP可以更好的帮助大家合理分类垃圾。APP里的分类知识和指南,可以让用户了解每个类别的特点,也可以手动查询垃圾的名称,看看是什么类别。感兴趣的朋友可以下载一下!
010-101《》是一款非常好用的生活垃圾分类app软件。最近有一个很热的话题,就是上海的一个垃圾分类试运行的新闻,引起了很多市民的关注。用户可以在手机上快速识别垃圾的分类,用户的每一个小举措都会给地球带来非常好的环保效果,让我们版本的地球更加美好。
在垃圾分类的大趋势下,日常生活中产生的垃圾种类繁多,如何识别垃圾的分类成为一个棘手的问题。垃圾专家应运而生,致力于解决这些问题,创造高质量的社会。和你一起拯救这个被垃圾污染的世界。
助力绿色环保事业,为环保事业做出自己的贡献。
给你带来更清晰的垃圾分类描述,帮助你更好的做垃圾分类。
垃圾分类详细的科普内容会让大家更好的了解垃圾分类的好处。
科学的垃圾分类说明,让我们可以更好的分类垃圾,有助于绿色环保。
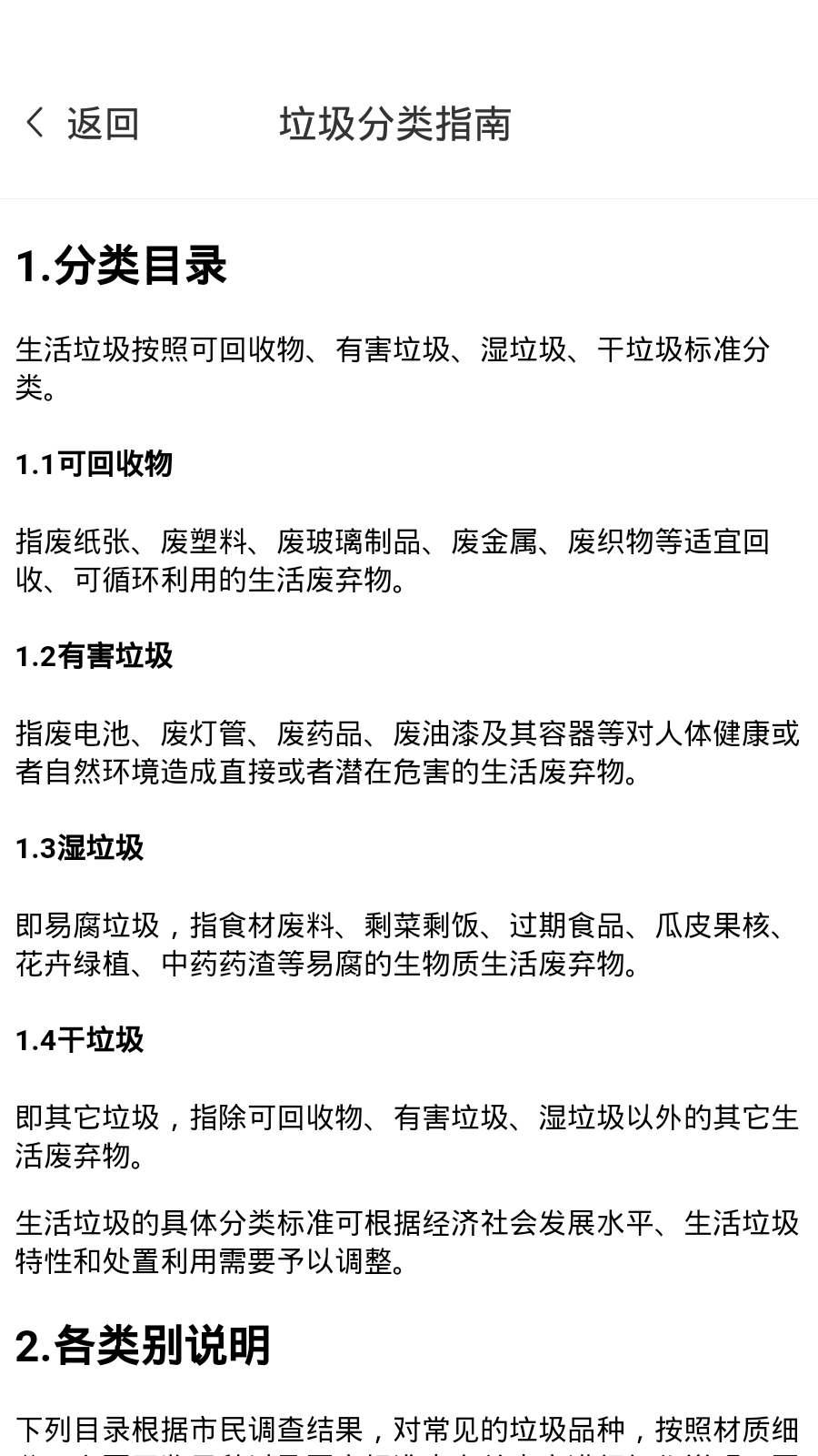
易腐垃圾是指餐厨垃圾、剩饭剩菜、过期食品、瓜皮瓜石、花草绿植、中药渣等易腐生物质生活垃圾。
其他垃圾是指除可回收物、有害垃圾和湿垃圾以外的其他生活垃圾。
指废纸、废塑料、废玻璃制品、废金属、废织物及其他适合回收利用和可循环的生活垃圾。
是指对人体健康或自然环境造成直接或潜在危害的生活垃圾,如废电池、废灯具、废药品、废油漆及其容器等。